注塑件质量的鱼刺图,说明了一个好的产品需要多个维度进行管理与改善。

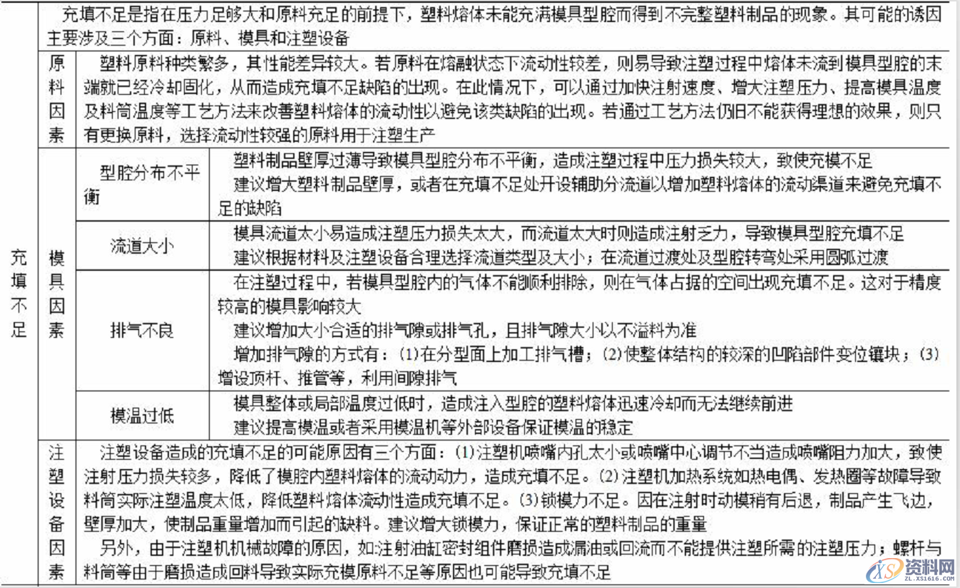
塑胶件充填不满主要涉及三个方面:原料、模具、注塑设备,以下表格里面均有说明原因以及解决方案:

塑胶件产生毛边主要涉及三个方面:模具因素、注塑工艺、注塑设备,以下表格里面均有说明原因以及解决方案:

塑胶件表面产生熔接痕主要涉及三个方面:塑料熔体流动性不好、排气不良、熔体流动的前缘受污染,以下表格里面均有说明原因以及解决方案:

塑胶件表面产生喷流纹主要涉及三个方面:注塑工艺、模具的进胶口尺寸、模具温度,以下表格里面均有说明原因以及解决方案:

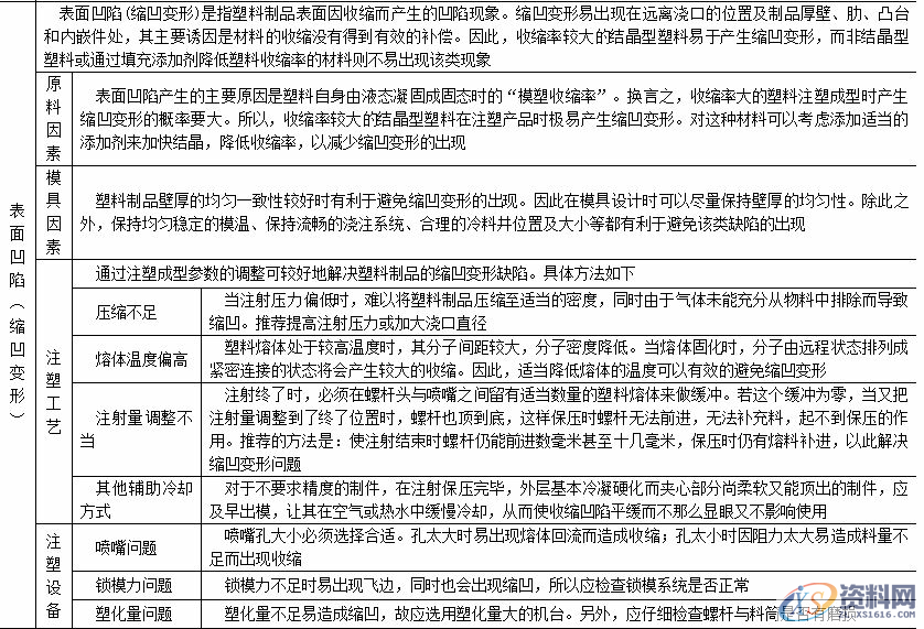
塑胶件表面产生缩痕主要涉及四个方面:原料因素、模具因素、注塑工艺、注塑设备,以下表格里面均有说明原因以及解决方案:

塑胶件表面产生顶白主要涉及三个方面:模具因素、注塑工艺、产品结构因素,以下表格里面均有说明原因以及解决方案:

塑胶件内部产生应力开裂主要涉及三个方面:填充过剩、脱模顶出、金属嵌件,以下表格里面均有说明原因以及解决方案:


塑胶件表面光泽度不够主要涉及三个方面:模腔抛光不佳、塑料熔体过早冷却、脱模剂挥发性气体,以下表格里面均有说明原因以及解决方案:

塑胶件尺寸不稳定主要涉及三个方面:注塑工艺不稳定、模具温度不稳定、塑料收缩不稳定,以下表格里面均有说明原因以及解决方案:

我们是知识搬运工,我们是技术传播者!
东莞潇洒职业培训学校开设课程有:CNC数控编程、塑胶模具设计,压铸模具设计、冲压模具设计, Solidworks/pro/E产品设计、AutoformR7工艺分析,非标自动化设计、PLC编程、文职、电商、平面设计、新媒体等培训课程,潇洒职业培训学校线下、线上、随到随学等学习方式,上班学习两不误,欢迎预约免费试学!
联系电话:18029183455(微信同号)QQ:2799669782
线上免费试学: xsmj.ke.qq.com
免责声明:
1;所有标注为智造资料网zl.fbzzw.cn的内容均为本站所有,版权均属本站所有,若您需要引用、转载,必须注明来源及原文链接即可,如涉及大面积转载,请来信告知,获取《授权协议》。
2;本网站图片,文字之类版权申明,因为网站可以由注册用户自行上传图片或文字,本网站无法鉴别所上传图片或文字的知识版权,如果侵犯,请及时通知我们,本网站将在第一时间及时删除,相关侵权责任均由相应上传用户自行承担。
[complaint:内容投诉]
智造资料网打造智能制造3D图纸下载,在线视频,软件下载,在线问答综合平台 » 影响塑料制品注塑质量的因素,以及解决方案
1;所有标注为智造资料网zl.fbzzw.cn的内容均为本站所有,版权均属本站所有,若您需要引用、转载,必须注明来源及原文链接即可,如涉及大面积转载,请来信告知,获取《授权协议》。
2;本网站图片,文字之类版权申明,因为网站可以由注册用户自行上传图片或文字,本网站无法鉴别所上传图片或文字的知识版权,如果侵犯,请及时通知我们,本网站将在第一时间及时删除,相关侵权责任均由相应上传用户自行承担。
[complaint:内容投诉]
智造资料网打造智能制造3D图纸下载,在线视频,软件下载,在线问答综合平台 » 影响塑料制品注塑质量的因素,以及解决方案

